识别二维码或者扫码
关注公众号
当前疫情防控形势严峻复杂
为做好我市疫情防控工作
东莞市疾控中心提醒:
外市来(返)莞人员要
及时报备
推广“落地检”
落实核酸三天三检
做好7天健康监测
注意个人防护
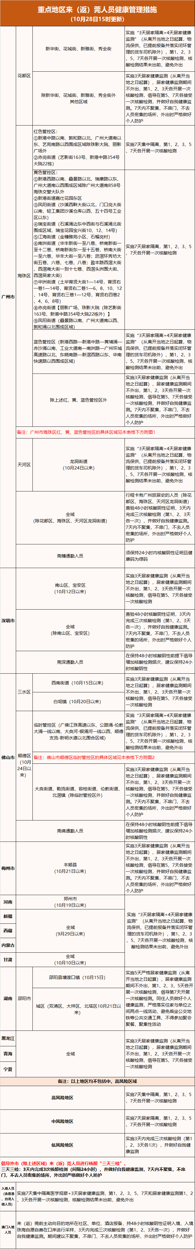
1. 全国重点地区来(返)莞人员健康管理措施


附图1:广州市海珠区红、黄、蓝色管控区的具体区域

附图2:佛山市顺德区临时管控区
2. 倡导外市(除上述区域)来(返)莞人员进行核酸“三天三检”。
三天三检:3天内完成3次核酸检测(间隔24小时),并做好自我健康监测,7天内不聚集,不串门,不去人员密集的场所,外出时严格做好个人防护。
3. 旅客须持48小时内核酸检测阴性证明乘坐飞机、高铁、列车、跨省长途客运汽车、跨省客运船舶等交通工具。
推广“落地检”。按照“自愿免费即采即走,不限制流动”的原则,跨省流动人员抵达目的地后,第一时间开展核酸采样。按照要求,及时完成核酸检测,并将核酸检测结果纳入健康码,方便群众查询检测结果。
4. 请广大市民群众密切关注疫情发展动态,如非必要,避免前往中、高风险地区及疫情相关地区。
5. 坚持科学佩戴口罩、扫“场所码”,养成良好卫生习惯,每个人都要成为自己健康的第一责任人!
请点击下方链接了解报备和申报程序
主动进行报备和申报

国内疫情状况

广东疫情状况
10月27日0-24时,全省新增本土确诊病例27例(广州19例,深圳2例,佛山3例,江门1例,阳江1例,茂名1例);新增本土无症状感染者88例(广州46例,佛山29例,梅州10例,中山1例,江门1例,揭阳1例)。
广州荔湾疾控10月27日晚消息,因疫情防控需要,请在相关时段到过荔湾区下述重点场所的人员,立即向所在社区联系报备,开展“三天三检”自我健康监测,期间非必要不外出、不聚集、不聚餐、不乘坐公共交通工具,同时按照社区和疾控部门的要求配合做好健康管理。重点场所名单后续将按实际情况更新。
荔湾区重点场所一览表
(更新至2022年10月27日16时)
↓↓

10月27日晚,广州天河发布通告,为保障人民群众身体健康和生命安全,根据当前疫情防控工作需要,经研究,决定进一步加强社会面疫情防控措施,有关事项通告如下:
一、龙洞街、凤凰街、长兴街辖内各类娱乐场所(KTV、卡拉OK、歌舞厅、游艺厅等)、摄影楼(工作室)、电影院、室内游泳馆、剧院、酒吧、健身房、网吧、台球厅、棋牌室、麻将馆、密室逃脱、足浴采耳店、美容按摩院、美发店、洗浴中心、室内景点、图书馆、博物馆等密闭半密闭场所暂停营业。
二、龙洞街辖内社会餐饮服务单位(含饮品店、小吃店、早餐店等)禁止堂食。全区其他区域社会餐饮服务单位(含饮品店、小吃店、早餐店等)限制堂食,提倡到店自取、外卖订餐;工作人员和外卖人员严格落实核酸检测和个人防护;人员进出须扫场所码、测温、查验48小时内核酸检测阴性证明;大堂餐桌实际使用数量不超过平时的50%,提供公勺公筷,每桌不超过10人。
三、龙洞街辖内中小学暂停返校及线下教学(有住宿和全封闭管理条件的除外),幼儿园暂不返园。
本通告实施时间为10月28日至10月30日,后续将根据疫情防控形势变化适时调整。
10月27日晚消息,广州增城发布增城区关于加强社会面疫情防控措施的通告(2022年第50号)。
1. 交通站场、物流园区、批发市场等重点场所;
2. 娱乐场所(KTV、歌舞厅、游艺厅等)、商务楼宇、餐饮商超、电影院、室内游泳馆、剧院、酒吧、健身房、网吧、台球厅、棋牌室、麻将馆、密室逃脱、足浴店、美容按摩院、美发店、洗浴中心、室内景点、酒店、宾馆、民宿、图书馆、博物馆等密闭半密闭场所;
3. 宗教活动场所,公安、司法类监管场所,养老机构,救助机构,社会福利院,母婴机构,精神卫生机构,康复机构,戒毒所;
4. 机关、企事业单位、学校、幼儿园。
▶ 深圳新增2例新冠肺炎确诊病例
新增病例情况如下:
10月23日、10月25日 7:15-7:50 地铁广佛线广州市海珠区南洲站—佛山市南海区桂城街道(虫雷)岗站(B出口)
10月23日、10月25日 18:00-18:45 地铁广佛线佛山市南海区桂城街道(虫雷)站(B出口)—广州市海珠区南洲站
10月23日至10月25日 7:50-18:00 桂城街道翠澜路3号,中国移动客服中心佛山分公司
10月24日12:00-15:00 狮山镇华南国际水果副食城
10月24日14:30-15:00 里水镇草场工业大道白塔新村11号首层之四,潮鑫烟酒商行(彬玲商行)
10月24日14:30-15:00 里水镇草场工业大道与里横路交叉口北40米,和兴牛肉粿条(中洲大厦店)
10月24日15:00-17:00 里水镇草场工业大道白塔新村路口11号,锦丰大厦2楼仓库
10月25日15:30-16:00 里水镇草场工业大道与里横路交叉口北100米,伊麦佳牛肉面大王
10月25日14:50-10月27日9:15 桂城街道海四路19号千灯湖酒店
请到过或途经重点场所的人员,务必第一时间向所在社区(村)、单位、居住酒店或12345热线报备,做好个人防护,并配合采取严格居家健康监测3天、每天1次核酸检测(3天3检)等疫情防控措施,居家健康监测期间不外出。重点场所名单后续将按实际情况更新。
揭阳发布10月27日晚消息,2022年10月27日早上,揭东区在主动核酸检测中发现1名核酸检测结果异常人员叶某某(女)。市、区立即启动应急预案,有序开展流调排查、核酸检测、隔离管控、环境消杀等处置工作。
10月20日:
10时-10时30分左右前往玉湖大道欢乐幼儿园东南侧约120米玉湖肉菜市场彬记商行(海鲜)、林某零食批发店、某某鹏肉摊店,后返回玉湖镇洋边村虎地围(家)无外出。
10月21日-10月22日:
在家中无外出。
10月23日:
10时-10时37分前往玉湖肉菜市场彬记商行(海鲜)、林某零食批发店、某某鹏肉摊店,后返回家中;
14时-16时骑电动车前往梅州市丰顺县汤坑镇五一路40号南市购物中心;
19时-20时前往玉湖镇洋边学校附近洋边广场。
10月24日:
15时35分-15时45分前往位于玉湖镇玉联村润庭苑一楼草蜢埔汕港城,后返回家中;
20时前往洋边广场核酸检测点采集核酸。
10月25日:
16时前往位于玉湖镇草蜢埔公园附近的圆通快递和韵达快递。
10月26日:
13时前往洋边广场核酸检测点采集核酸。
请与上述人员活动轨迹有交集的市民朋友尽快向属地村(社区)、酒店(宾馆)或工作单位报备,做好个人防护,进行核酸检测,并落实居家健康管理等有关防控措施。
湛江市卫生健康局10月27日消息,10月26日下午,市疾控中心接到协查通报,1名外市阳性人员梁某某在湛江市有活动轨迹,该人员目前在外市接受隔离治疗。
接报后,市、区新冠肺炎疫情防控指挥部立即启动应急机制,组织开展流调、重点人员排查管控、场所封控、核酸检测、环境消杀等工作。
10月24日
9:51-12:51 从广州南站乘高铁(C6921、04车厢)至湛江西站抵达湛江市;
13:00-13:30 乘坐私家车从湛江西站到越百海乐山店用餐;
13:30-14:30 在越百海乐山店(大厅)用餐;
14:30-15:00 乘坐网约车从越百海乐山店到希尔顿欢朋酒店;
15:27-17:30 住希尔顿欢朋酒店;
17:30-17:48 乘坐网约车从希尔顿欢朋酒店到湛江城市广场(霞山区人民大道南)5楼华厨坊餐厅;
17:48-21:40 在华厨坊餐厅(霞山区人民大道南城市广场店)用餐;
21:40-21:55 乘坐网约车从霞山城市广场回希尔顿欢朋酒店;
22:00到22:30 到希尔顿欢朋酒店2楼吃宵夜;
22:30到次日9:00 在酒店休息。
10月25日
9:00-9:30 到希尔顿欢朋酒店2楼吃早餐;
9:30-10:00 在酒店收拾行李;
10:00-10:30 乘坐网约车从希尔顿欢朋酒店到湛江西站;
10:30-11:05 在湛江西站候车;
11:05到14:05 从湛江西站到广州南站(C6914、05车厢)。
请与上述轨迹有交集的市民朋友尽快向属地社区(村)、酒店或工作单位报备,进行核酸检测,并配合落实防控措施。
一、核酸采样点设置
全市核酸采样点
可扫下方二维码进行查询

具体采样点安排以各个镇街发布为准
二、注意事项
(一)请进行核酸检测的人员按照就近原则,做好个人健康防护(佩戴一次性医用口罩,保持口腔清洁)情况下,在采样时间段内,就近选择服务点,保持一米距离有序排队进行核酸采样。
(二)前往采样点前,扫“粤核酸5”录入个人信息并截图保存二维码,减少采样现场等候时间(具体流程见下图,之前已申请的依然有效),无智能手机的市民朋友可由家人代为登记,生成二维码后截图保存,提前准备粤核酸5采样码。

(三)外市来(返)莞人员如出现发热、咳嗽、腹泻、乏力等症状,要佩戴一次性医用口罩及以上级别口罩,及时到就近的发热门诊进行排查和诊疗,就医过程尽量避免乘坐公共交通工具。
(四)粤康码为黄码、红码的市民朋友,近期有中高风险旅居史或正在居家健康监测以及处于管控区的市民朋友,请按要求向属地社区报备并落实相应的健康管理,请勿直接前往核酸检测点。
(五)刚接种新冠病毒疫苗的市民群众,请于疫苗接种满48小时后再进行核酸检测。
(六)天气炎热,请注意防暑防晒。



来源/东莞疾控



我就知道你【在看】!
